请选择 进入手机版 | 继续访问电脑版

涉贷前调查不审慎!中国农业银行歙县支行被罚30万元

来源:六安市民网 责编:六安市民网发布 阅读:479 发布:2026-4-21 09:54:40


AA5E498644D1F930900CA97E03A1E8D4952BBA94_size199_w1103_h365.png


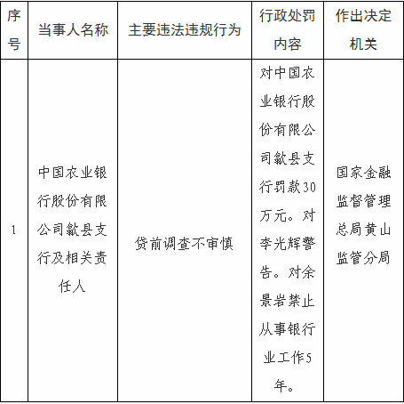
近日,据“国家金融监督管理总局安徽监管局”公开披露行政处罚信息,因贷前调查不审慎,中国农业银行股份有限公司歙县支行被罚款30万元,相关责任人李光辉被警告、余景岩被禁止从事银行业工作5年。


8DD098574B324C2554E6EA1CF9F06CCB5F626998_size12_w455_h454.png


天眼查信息显示,中国农业银行股份有限公司歙县支行,成立于2009年,位于安徽省黄山市,是一家以从事货币金融服务为主的企业。风险方面发现企业有裁判文书62条,涉案总金额104.84343万元;涉诉关系409条,开庭公告117条,立案信息8条。


来源:国家金融监督管理总局安徽监管局、天眼查

手机扫一扫也能查看

使用道具 举报

相关推荐
六安市民网 http://www.i0564.com/
皖ICP备2020021017号-1 | 皖公网安备34150202000381号
广告服务热线:0564-3336078 | 运营技术支持:金裕文化
互联网违法和不良信息举报电话:0564-3336078